设为首页收藏本站论坛
  • 官方微信
    微信公众号 添加方式:
    1:搜索微信号(888888
    2:扫描左侧二维码
  • 手机访问
  • 随州市新时代文明实践云

     找回密码
     立即注册
    查看: 1593|回复: 1

    [校园文化] 季梁学校积极准备期末考试

    [复制链接]

    393

    主题

    897

    回帖

    2万

    积分

    白铜队员

    Rank: 4

    积分
    25450
    发表于 2019-12-25 21:20:51 | 显示全部楼层 |阅读模式

    传播文明,引领风尚,关注随州文明建设

    您需要 登录 才可以下载或查看,没有账号?立即注册

    x
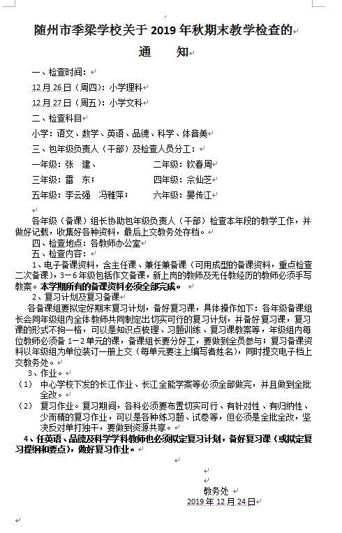
           为了检验教师本学期的教学效果,季梁学校教务处要求全体教师认真拟定教学计划,并对所有的学科进行检查,检查学科有:语文、数学、英语、品德、科学、体音美。各备课组要拟定好期末复习计划,备好复习课,主要是对知识点进行梳理、习题训练、复习课教案等进行系统的复习,来提高学生的学习成绩!

    季梁学校检查细则

    季梁学校检查细则
    分享到:
    回复

    使用道具 举报

    220

    主题

    4624

    回帖

    15万

    积分

    调度员

    Rank: 9Rank: 9Rank: 9

    积分
    157673
    发表于 2019-12-26 10:59:13 | 显示全部楼层
    有如此认真负责的好老师,相信季梁学校期末考试一定能够取得好成绩。
    回复 支持 反对

    使用道具 举报

    您需要登录后才可以回帖 登录 | 立即注册

    本版积分规则

    IOS版APP下载:

    官方微信

    安卓版APP下载:

    官方微信

    随州市志愿服务联合会主办 手机版 小黑屋 szvf.com.cn Inc. 鄂ICP备20007109号-2 Discuz! X3.4 Powered by © 2001-2013 Comsenz Inc. 

    快速回复 快速发帖 返回顶部 返回列表