设为首页收藏本站论坛
  • 官方微信
    微信公众号 添加方式:
    1:搜索微信号(888888
    2:扫描左侧二维码
  • 手机访问
  • 随州市新时代文明实践云

     找回密码
     立即注册
    查看: 1397|回复: 0

    [校园文化] 季梁初二学子要复学了

    [复制链接]

    393

    主题

    897

    回帖

    2万

    积分

    白铜队员

    Rank: 4

    积分
    25450
    发表于 2020-7-3 15:53:53 | 显示全部楼层 |阅读模式

    传播文明,引领风尚,关注随州文明建设

    您需要 登录 才可以下载或查看,没有账号?立即注册

    x
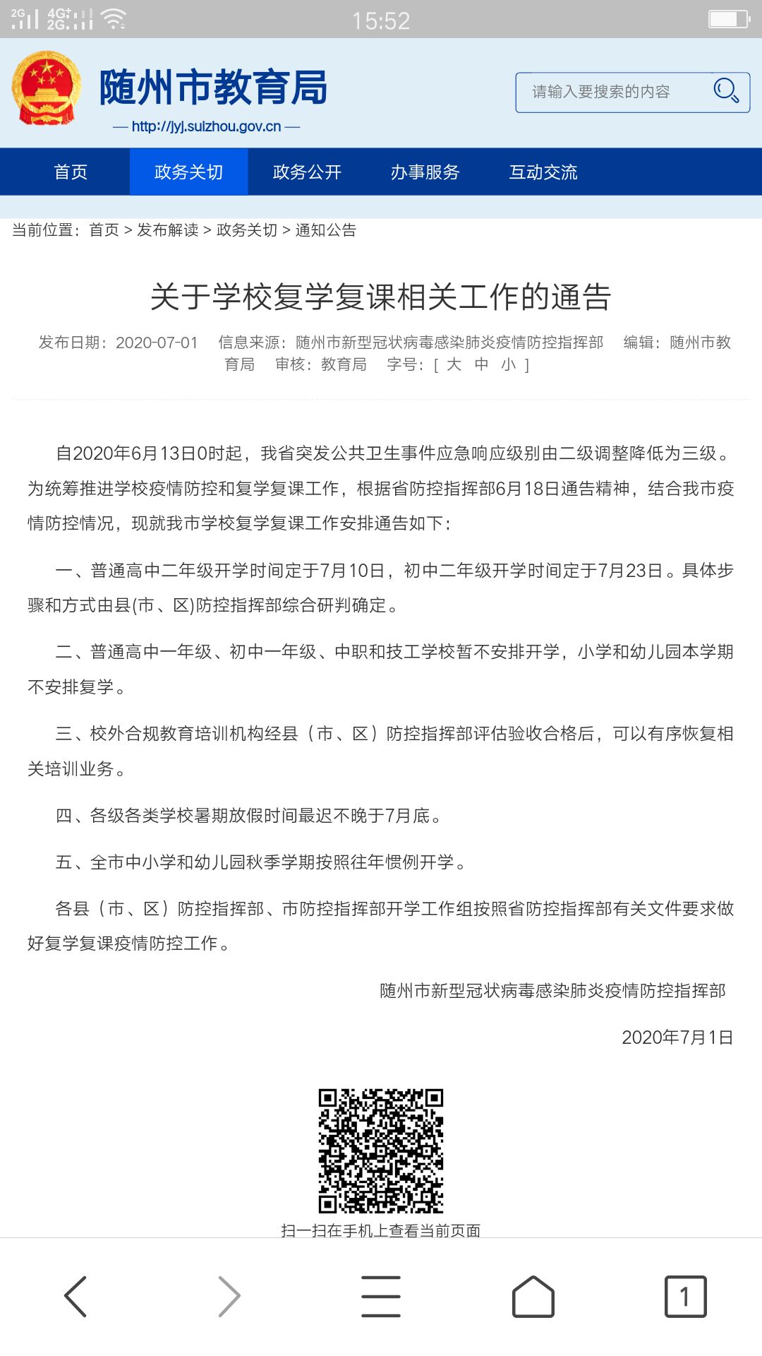
            近日,从随州市新型冠状病毒感染肺炎疫情防控指挥部获悉,普通高中二年级开学时间定于7月10日,初中二年级开学时间定于7月23日。高一及其他年级学生本学期不安排复学,各级各类学校暑期放假时间最迟不晚于7月底。全市中小学和幼儿园秋季学期按照往年惯例开学。我校结合学生实际,制定了切实可行的计划和复习方案,确保学生在期末考试中取得优异的成绩!

    市防控指挥办文件

    市防控指挥办文件

    初二学生开学时间

    初二学生开学时间

    市教育局文件

    市教育局文件
    分享到:
    回复

    使用道具 举报

    您需要登录后才可以回帖 登录 | 立即注册

    本版积分规则

    IOS版APP下载:

    官方微信

    安卓版APP下载:

    官方微信

    随州市志愿服务联合会主办 手机版 小黑屋 szvf.com.cn Inc. 鄂ICP备20007109号-2 Discuz! X3.4 Powered by © 2001-2013 Comsenz Inc. 

    快速回复 快速发帖 返回顶部 返回列表