设为首页收藏本站论坛
  • 官方微信
    微信公众号 添加方式:
    1:搜索微信号(888888
    2:扫描左侧二维码
  • 手机访问
  • 随州市新时代文明实践云

     找回密码
     立即注册
    查看: 1266|回复: 0

    [校园文化] 课间不“圈养” 活力满校园

    [复制链接]

    393

    主题

    897

    回帖

    2万

    积分

    白铜队员

    Rank: 4

    积分
    25450
    发表于 2024-5-13 20:30:53 | 显示全部楼层 |阅读模式

    传播文明,引领风尚,关注随州文明建设

    您需要 登录 才可以下载或查看,没有账号?立即注册

    x
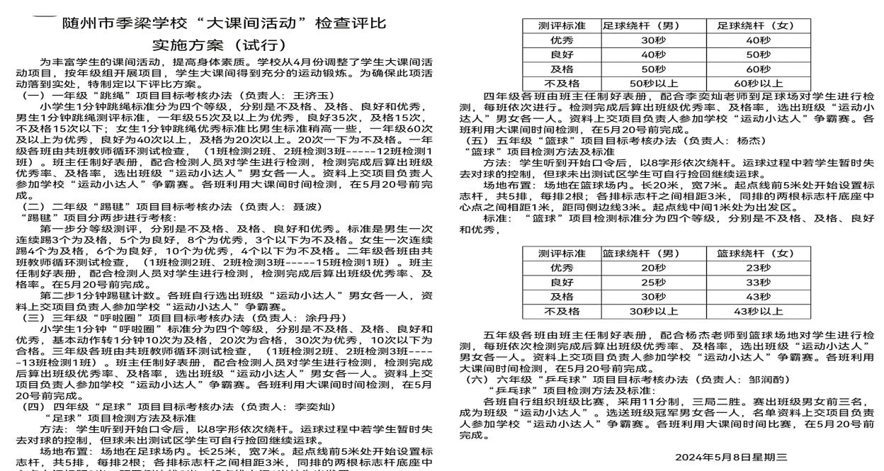
          (通讯员:冯雅萍)为进一步落实“双减”政策,践行五育并举,充分发挥大课间的育人功能,逐步形成强身健体、阳光运动的校园氛围,随州市季梁学校开展了丰富多彩的大课间活动。为了让学生在活动中得到充分的锻炼,保证活动的有序开展,学校制订了《随州市季梁学校“大课间活动”检查评比实施方案》。方案明确了各年级组活动项目的负责人和目标考核办法。
          大课间活动以年级组为单位开展,每个年级统一开展一项活动,定期轮换。各年级组安排一名体育教师进行训练指导,正副班主任负责活动安全和纪律,校委会成员巡视检查,确保活动开展的质量和秩序。大课间活动的成功开展,让学生们在体育活动中体验了运动带来的欢乐,收获了健康和成长,更收获了阳光与自信。

    季梁学校大课间

    季梁学校大课间

    大课间活动实施方案

    大课间活动实施方案

    学生参加篮球比赛

    学生参加篮球比赛

    学生参加乒乓球比赛

    学生参加乒乓球比赛
    分享到:
    回复

    使用道具 举报

    您需要登录后才可以回帖 登录 | 立即注册

    本版积分规则

    IOS版APP下载:

    官方微信

    安卓版APP下载:

    官方微信

    随州市志愿服务联合会主办 手机版 小黑屋 szvf.com.cn Inc. 鄂ICP备20007109号-2 Discuz! X3.4 Powered by © 2001-2013 Comsenz Inc. 

    快速回复 快速发帖 返回顶部 返回列表