设为首页收藏本站论坛
  • 官方微信
    微信公众号 添加方式:
    1:搜索微信号(888888
    2:扫描左侧二维码
  • 手机访问
  • 随州市新时代文明实践云

     找回密码
     立即注册
    查看: 2078|回复: 10

    随州许多人的工资低于湖北随州曾都区最底工资标准1380元

    [复制链接]

    2494

    主题

    1033

    回帖

    6万

    积分

    黄钻队员

    Rank: 6Rank: 6

    积分
    67175
    发表于 2018-12-9 23:27:33 | 显示全部楼层 |阅读模式

    传播文明,引领风尚,关注随州文明建设

    您需要 登录 才可以下载或查看,没有账号?立即注册

    x
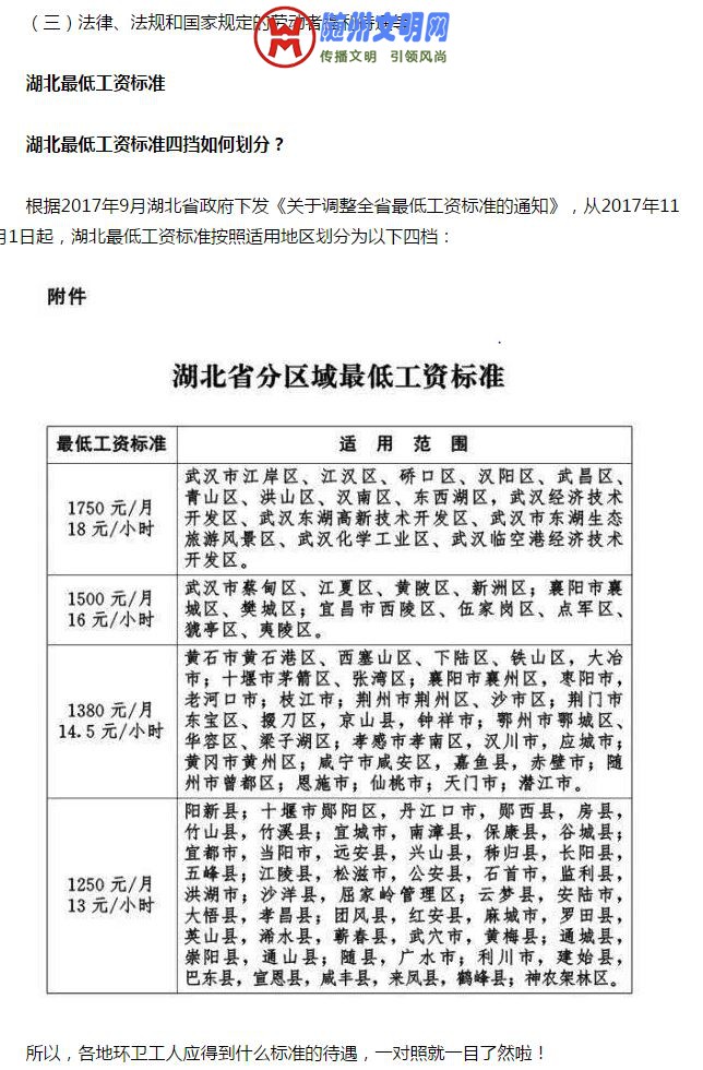
    12.9晚上我在网上看见这样的一个新闻,说的是湖北2018各地(4个档次)的最低工资标准。

      其中曾都区是1380月,每天8小时。双休标准吧。

      我所知道的情况,许多人达不到。

    其中就有随州南郊瓜园社区的普通职工。
    湖北随州曾都区最近工资标准1380月.JPG
    分享到:
    暗夜的微博:湖北随州帝国破http://weibo.com/szschp?source=blog&is_all=1
    回复

    使用道具 举报

    5255

    主题

    2万

    回帖

    179万

    积分

    执行干事

    Rank: 8Rank: 8

    积分
    1799139
    发表于 2018-12-10 08:26:43 | 显示全部楼层
    最终必须有法必依、违法必究。
    回复 支持 反对

    使用道具 举报

    0

    主题

    1380

    回帖

    1万

    积分

    铜牌队员

    Rank: 3Rank: 3

    积分
    12763
    发表于 2018-12-10 08:56:19 | 显示全部楼层
    工资低啊  
    回复 支持 反对

    使用道具 举报

    11

    主题

    5483

    回帖

    4万

    积分

    白金队员

    Rank: 5Rank: 5

    积分
    46151
    发表于 2018-12-10 09:00:49 | 显示全部楼层
    工资都不怎么高
    回复 支持 反对

    使用道具 举报

    1402

    主题

    4万

    回帖

    51万

    积分

    王牌队员

    Rank: 8Rank: 8

    积分
    515123
    发表于 2018-12-10 09:42:36 | 显示全部楼层
    餐馆服务员、超市工作人员貌似工资都不高
    回复 支持 反对

    使用道具 举报

    26

    主题

    3634

    回帖

    3万

    积分

    白银队员

    Rank: 5Rank: 5

    积分
    32543
    发表于 2018-12-10 11:16:18 | 显示全部楼层
    拖后腿了                     
    回复 支持 反对

    使用道具 举报

    75

    主题

    5982

    回帖

    5万

    积分

    白金队员

    Rank: 5Rank: 5

    积分
    52710
    发表于 2018-12-10 11:32:35 | 显示全部楼层
    随州就是这个标准   你别想多了  
    回复 支持 反对

    使用道具 举报

    5255

    主题

    2万

    回帖

    179万

    积分

    执行干事

    Rank: 8Rank: 8

    积分
    1799139
    发表于 2018-12-10 20:24:58 | 显示全部楼层
    社会总是要发展进步
    回复 支持 反对

    使用道具 举报

    1700

    主题

    2万

    回帖

    44万

    积分

    王牌队员

    Rank: 8Rank: 8

    积分
    441573
    发表于 2018-12-10 20:57:47 | 显示全部楼层
    最低工资标准每年都在更新。
    回复 支持 反对

    使用道具 举报

    您需要登录后才可以回帖 登录 | 立即注册

    本版积分规则

    IOS版APP下载:

    官方微信

    安卓版APP下载:

    官方微信

    随州市志愿服务联合会主办 手机版 小黑屋 szvf.com.cn Inc. 鄂ICP备20007109号-2 Discuz! X3.4 Powered by © 2001-2013 Comsenz Inc. 

    快速回复 快速发帖 返回顶部 返回列表