设为首页收藏本站论坛
  • 官方微信
    微信公众号 添加方式:
    1:搜索微信号(888888
    2:扫描左侧二维码
  • 手机访问
  • 随州市新时代文明实践云

     找回密码
     立即注册
    查看: 1983|回复: 3

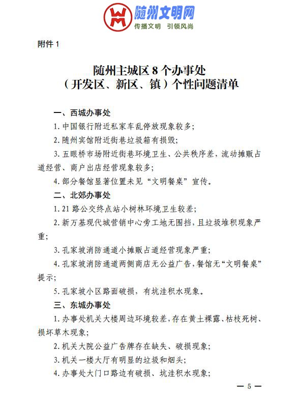
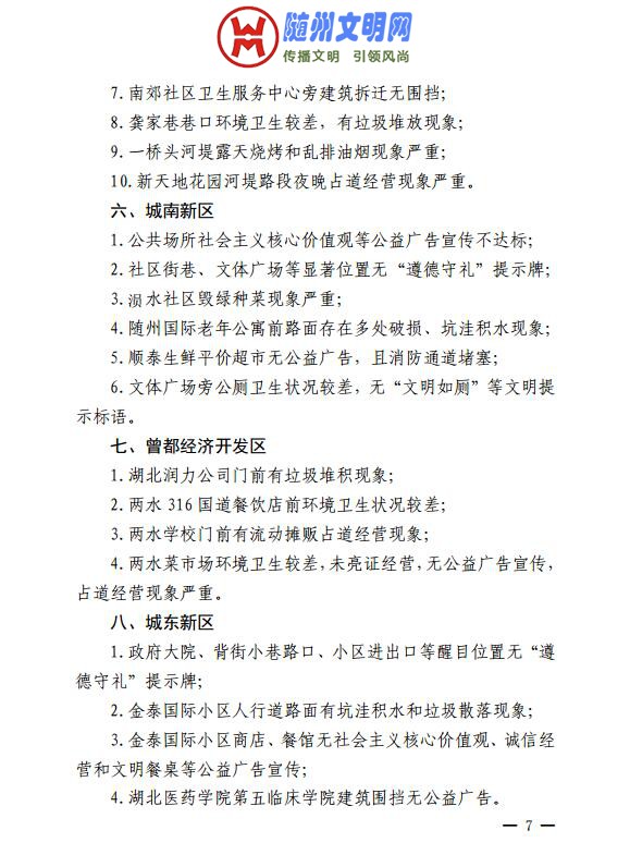
    2018年文明简报第11期:城区办事处12月份测评情况通报

    [复制链接]

    791

    主题

    3976

    回帖

    23万

    积分

    总干事

    Rank: 9Rank: 9Rank: 9

    积分
    234885
    QQ
    发表于 2018-12-29 15:36:02 | 显示全部楼层 |阅读模式

    传播文明,引领风尚,关注随州文明建设

    您需要 登录 才可以下载或查看,没有账号?立即注册

    x
    23.jpg
    24.jpg
    25.jpg
    26.jpg
    27.jpg
    28.jpg
    29.jpg
    30.jpg
    精神文明简报第11期.pdf (174.43 KB, 下载次数: 294)
    分享到:
    哟,老醉,你怎么这么黑?
    我长得这么黑只是为了暗中保护你!
    回复

    使用道具 举报

    2005

    主题

    2万

    回帖

    89万

    积分

    王牌队员

    Rank: 8Rank: 8

    积分
    898454
    发表于 2018-12-31 11:39:52 | 显示全部楼层
    不足的地方加强整改
    回复 支持 反对

    使用道具 举报

    2494

    主题

    1033

    回帖

    6万

    积分

    黄钻队员

    Rank: 6Rank: 6

    积分
    67175
    发表于 2019-1-1 23:09:25 | 显示全部楼层
    说的南郊的各地方真是一针见血啊
    暗夜的微博:湖北随州帝国破http://weibo.com/szschp?source=blog&is_all=1
    回复 支持 反对

    使用道具 举报

    411

    主题

    6526

    回帖

    8万

    积分

    红钻队员

    Rank: 7Rank: 7Rank: 7

    积分
    80697
    发表于 2019-1-2 08:16:35 | 显示全部楼层
    有针对性的进行整改
    回复 支持 反对

    使用道具 举报

    您需要登录后才可以回帖 登录 | 立即注册

    本版积分规则

    IOS版APP下载:

    官方微信

    安卓版APP下载:

    官方微信

    随州市志愿服务联合会主办 手机版 小黑屋 szvf.com.cn Inc. 鄂ICP备20007109号-2 Discuz! X3.4 Powered by © 2001-2013 Comsenz Inc. 

    快速回复 快速发帖 返回顶部 返回列表